积分落户服务站
2021-12-17
2014
2022年最新上海居住证积分计算规则是怎样算分的?居住证积分官网算分通道在哪?2022上海市居住证积分管理信息系统最新算分公式来了,快来测分!

答:外省市考取的职称,需要在上海进行复核,职称复核评审通过后被聘任的职称,能用于积分。
上海职称管理政策:
(一)按照国家职称管理相关规定,由经人力资源社会保障部门核准备案的各级职称评审委员会评审取得的职称;
(二)本市已实施只聘不评的职称系列(专业)和层级;
(三)本市暂无条件评审,需委托国家相关部门评审的职称系列(专业);
(四)通过国家统一组织的专业技术资格考试,且达到国家统一划定的合格分数线而取得的职称;
(五)长三角生态绿色一体化发展示范区中根据有关规定予以互认的职称;
(六)军队转业干部调入本市或在本市自主择业的,其在部队取得的职称;
(七)国家另有规定的。
跨区域、跨单位流动到本市的专业技术人才,应按照本市职称评审规定,向相应职称评审委员会申报复核评审,复核评审取得职称的,制发本市职称电子证书,其聘任年限可与同层级原职称聘任年限累计计算。
答:可以通过“上海积分办理公共服务平台”登录后进行查分算分。

如果你还不清楚上海居住证积分120分的具体计算方式,也不知道具体的积分政策,更不清楚自己的积分是否达到120分标准分值。
点击进入上海居住证积分查询入口:上海居住证积分查询系统官网(点击精准查分)
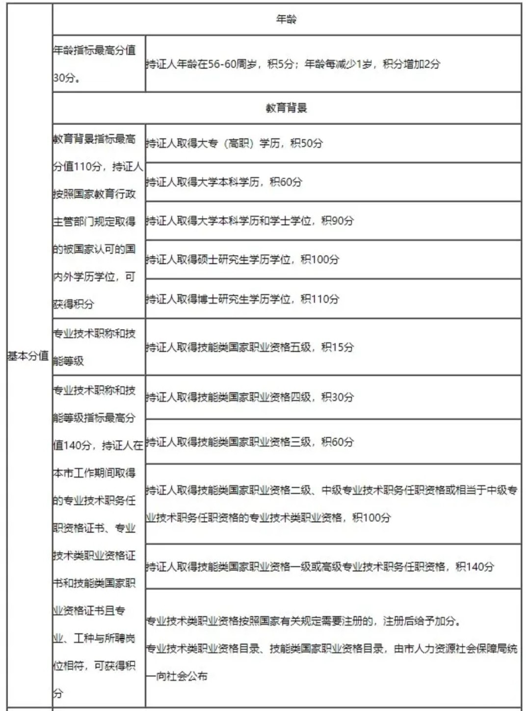
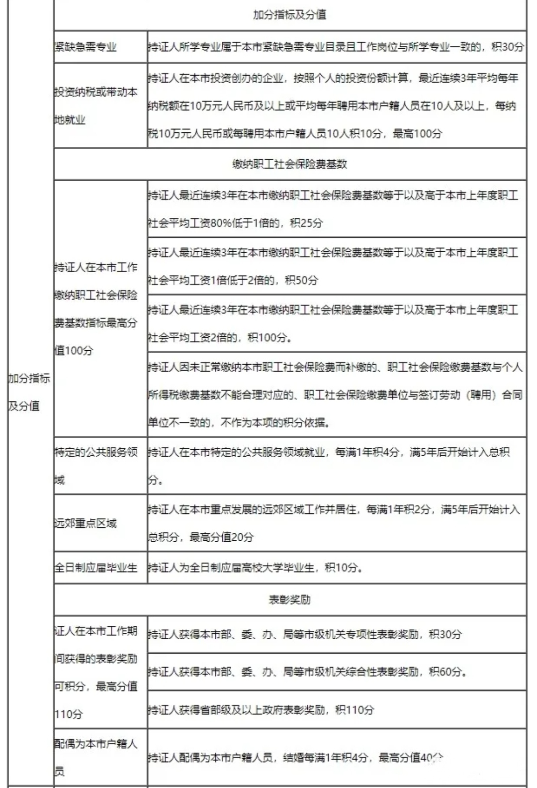
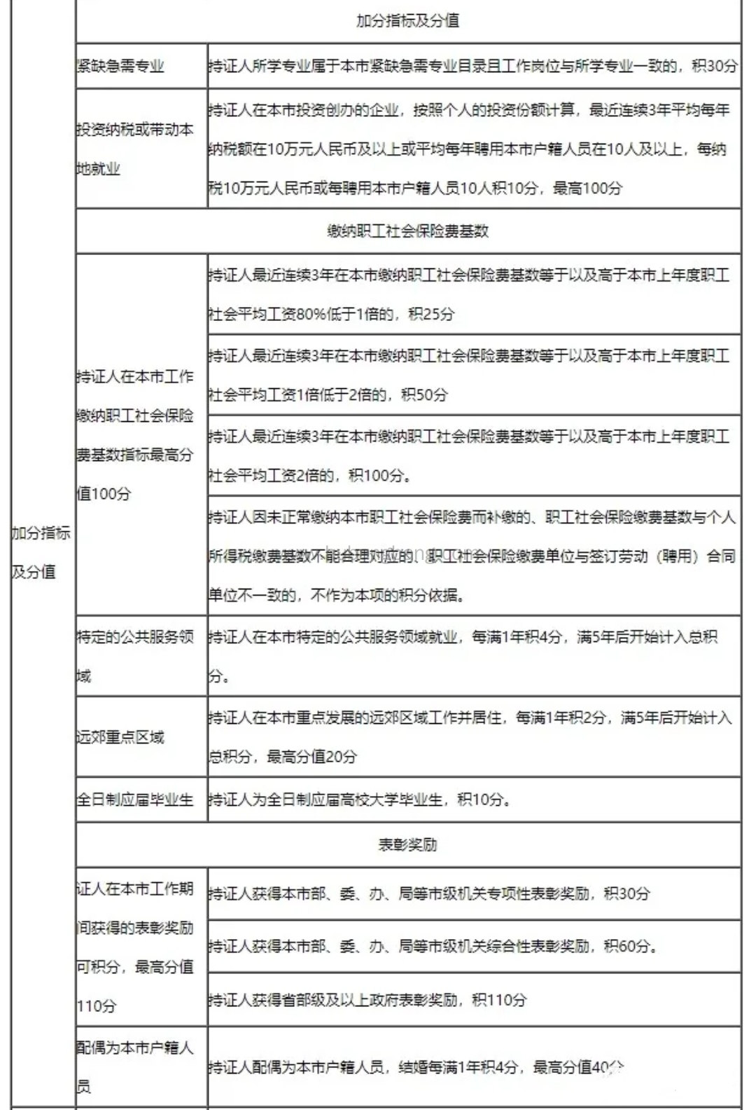
答:2022年最新上海居住证积分计算规则可以参考下图积分分值表进行算分。
基础分值:

加分分值:

减分分值及一票否决:

相关阅读:年底了,您的个税查了吗?附上海居住证积分社保个税明细查询方式
版权声明
相关推荐
换一批



