积分落户服务站
2023-02-07
1061
上海居住证积分的最新申请条件是什么?上海居住证积分的积分规则是什么?如何进行加分和扣分?上海居住证积分申请入口是什么?如何查询分值?这篇赶快看!

不清楚上海居住证积分如何计算分值,建议选择上海积分模拟打分器来精确的计算!
积分查询入口:上海居住证积分模拟打分器(点击精准算分)
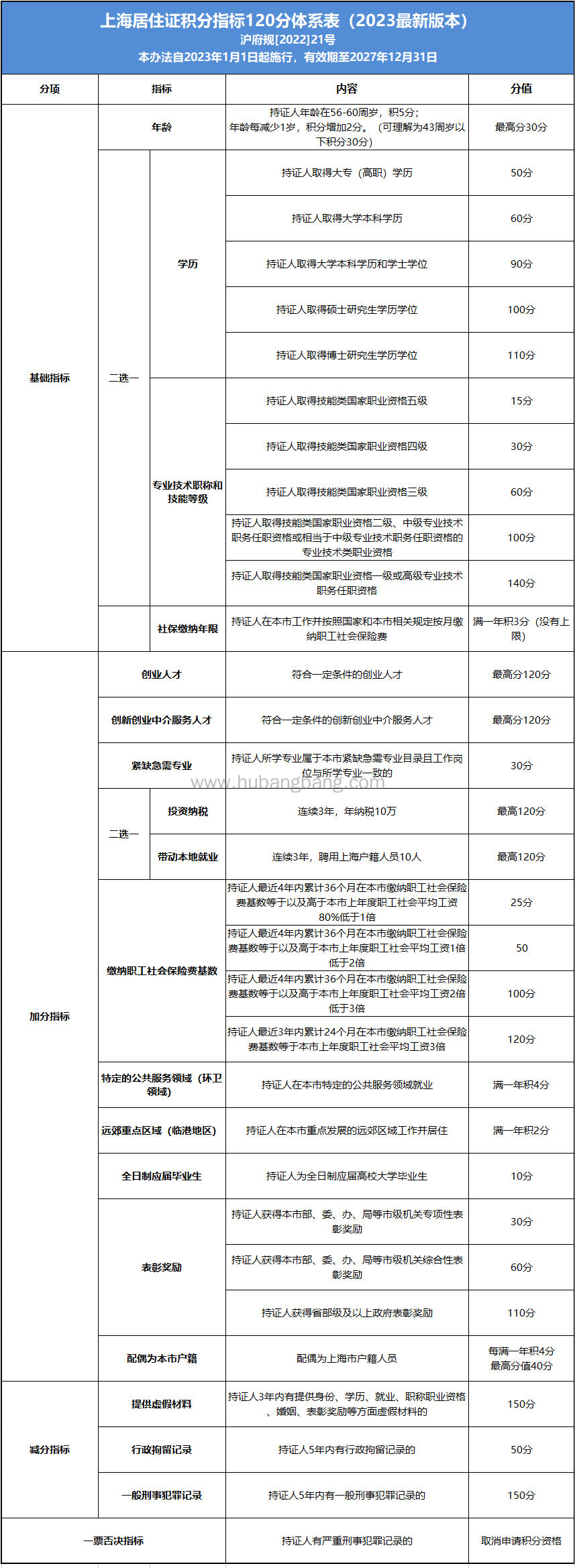
上海《居住证》积分制度是通过设置积分指标体系,对在本市合法稳定居住和合法稳定就业的《居住证》持有人(以下称“持证人”)进行积分,将其个人情况和实际贡献转化为相应的分值。
积分达到标准分值120分的,可以享受相应的公共服务待遇。上海《居住证》总积分标准分值为120分。
相关阅读:上海居住证积分学历积分细则!最新政策2023
上海《居住证》积分指标体系由基础指标、加分指标、减分指标和一票否决指标组成。
上海居住证积分=基础指标+加分指标-减分指标(一票否决决定你是否有积分申请资质)
1.持证人3年内有提供身份、学历、就业、职称职业资格、婚姻、表彰奖励等方面虚假材料的,每次扣减150分。
2.持证人5年内有行政拘留记录的,每条扣减50分。
3.持证人5年内有一般刑事犯罪记录的,每条扣减150分。
上海居住证积分基础指标和加分指标中,同一单项指标的积分不重复计算,取该单项指标的最高分。
减分指标中单项指标的扣减积分,按照扣减项目进行累计扣减。

持证人的上海居住证积分的总积分等于基础指标与加分指标积分之和减去减分指标的累计扣减积分,总积分的最低分值为0分。
基础指标中的“教育背景”“专业技术职称和技能等级”两项指标,选择其中一项进行积分。
加分指标中的“投资纳税”“投资带动本地就业”两项指标,选择其中一项进行积分。
持证人需要申请积分的,可通过互联网登录上海市居住证积分管理信息系统,进行网上模拟估分。
相关阅读:上海市居住证积分管理信息系统2023,如何计算个人积分分值?
达到标准分值的,向用人单位提出申请,委托用人单位向注册地区人才服务中心申请积分。
1.持证人情况发生变化需要调整积分的,应当委托用人单位向注册地区人才服务中心提交相关材料。
2.持证人积分项目发生变化导致积分下降或出现减分项目的,人力资源社会保障部门对其积分进行扣减,并告知持证人。
版权声明
相关推荐
换一批



