积分落户服务站
2023-05-31
1314
即便是2023年上海居住证积分政策有变动,也必须要符合一定的逻辑性!上海积分120分的条件和要求,以及120积分达标方案!2023年非沪籍必看!

不清楚上海居住证积分如何计算分值,建议选择上海积分模拟打分器来精确的计算!
积分查询入口:上海居住证积分模拟打分器(点击精准算分)
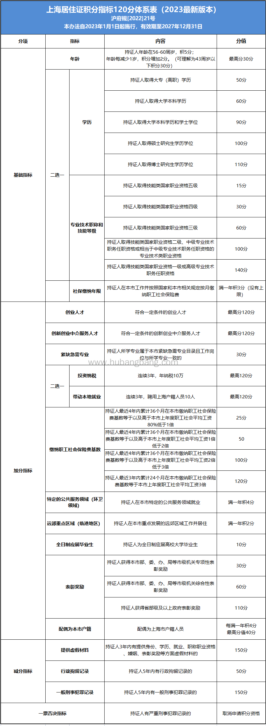
想要办理上海积分,首先了解上海积分120分的条件和要求,满足条件的朋友才可以申请上海居住证积分。
1、首先在上海居住证积分模拟系统自测一下积分,够120分即可申请;
2、已经拿到居住证且在有效期内;
3、社保、个税均缴纳在上海满6个月(累计满6个月就行,中途断档了没关系);
4、无违反国家法律法规的行为。
符合上述几点要求,才可以办理上海居住证积分。
1、基础指标和加分指标中,同一单项指标的积分不重复计算,取该单项指标的最高分。
2、减分指标中单项指标的扣减积分,按照扣减项目进行累计扣减。
3、持证人的总积分等于基础指标与加分指标积分之和减去减分指标的累计扣减积分,总积分的最低分值为0分。
4、基础指标中的“教育背景”“专业技术职称和技能等级”两项指标,选择其中一项进行积分。
5、加分指标中的“投资纳税”“投资带动本地就业”两项指标,选择其中一项进行积分。
6、居住证总积分标准分值为120分。
相关阅读:上海积分120分细则最新对照表,2023年上海积分在线计算!

(上海居住证积分细则)
1、学历积分
方式一:
专科50 + 紧缺专业30 + 年龄30 + 四年社保12 =120分
本科60 + 学士学位30 + 年龄30 = 120分
方式二:
专科50 + 四年累计36个月1倍社保50 + 年龄30 =120分
本科60 + 四年累计36个月1倍社保50 + 年龄30 =120分
方式三:
专科50 + 0.8至1倍25 +年龄30 + 社保年限(5年或以上)15=120分
本科无学士学位60 + 0.8至1倍25 + 年龄30 + 社保年限(3年或以上)9 =120分
学历积分是最实惠,续签最省事的方式,续签时无需再验证。但是没有统招学历的朋友呢,自考学历可以快一些,专科1年多,本科2年多几个月就可以出来,当然自考是比较困难的,基本上全靠实力,学习。

2、技能职称积分
职称100 + 年龄30 = 120分
三级60 + 0.8至1倍社保25 + 年龄30 + 社保年限(3年或以上)9 =120分
3、多倍社保积分
方式一:
3年2倍社保100 + 年龄30 =120分(4年内累计36个月)
方式二:
2年3倍社保120 = 120分(3年内累计24个月)
4、企业纳税、聘用本市人员
方式一:
专科50 + 年龄30 + 企业投资纳税(每3年纳税120w)40 = 120分
本科60 + 年龄30 + 企业投资纳税(每3年纳税90w)30 = 120分
专科50 + 年龄30 + 企业雇佣本市员工(每3年雇佣120人)40 = 120分
本科60 + 年龄30 + 企业雇佣本市员工(每3年雇佣90人)30 = 120分
综合:
专科或本科 + 年龄 + 社保缴纳年限 + 企业纳税、雇佣本市员工= 120分
版权声明
相关推荐
换一批



