积分落户服务站
2021-10-22
2571
自从疫情以来,我们经常被问到“疫情原因上网课会影响学历学位认证吗?会不会对落户办理有影响”。首先,教育部官方明确表示:受疫情影响而在国内上网课教学将不影响学生学历学位认证。手把手教你如何认证自己的学历学位证书

同时,只要您提供学校官方的网课证明材料也不会影响您的落户办理,所以大家可以放心
上海落户资格查询入口:上海落户条件查询(落户上海资格一查便知)
1.百度搜索“中国留学网”,搜索结果的第一个就是,点击进入
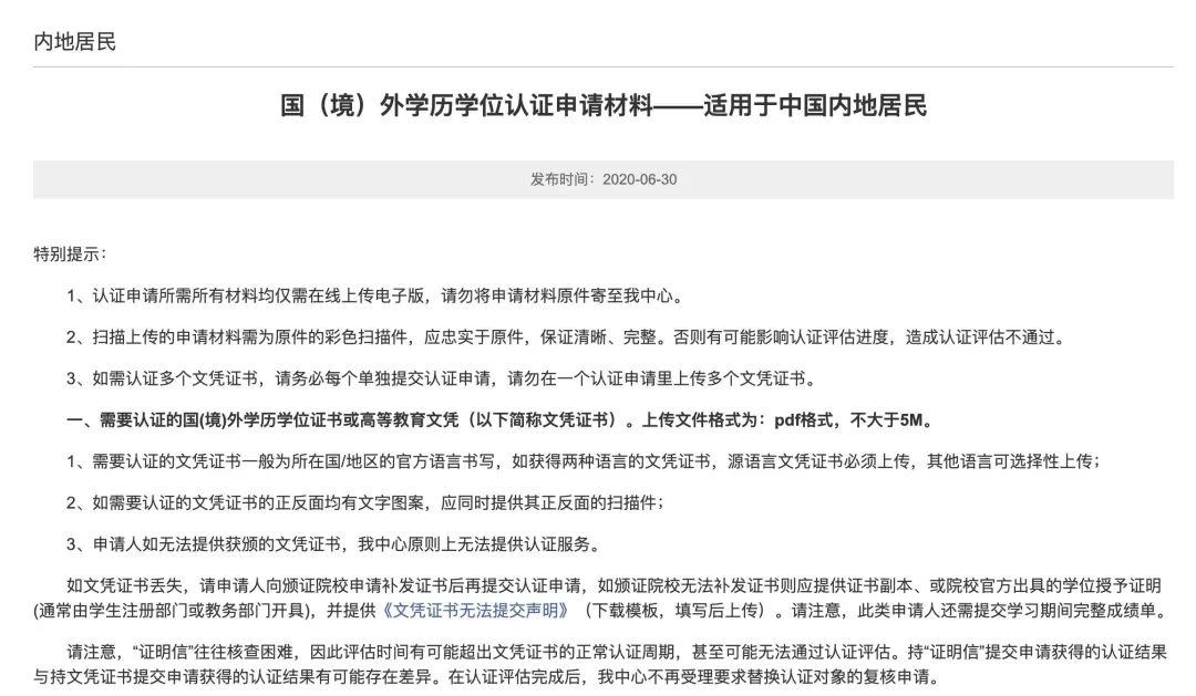
2.进入网站后点击“服务大厅”选项
3.进入“服务大厅”界面后,点击右上角的“登录”

4.进入“登录”界面后,点击“个人注册”,根据要求填写好个人信息完成注册

5.完成注册后即可登录,返回服务大厅首页后,可在学历学位认证选单下点击“材料详情”查看申请所需材料,请仔细阅读

6.接下来点击“在线申请”,即可开始申请流程
7.点击“增添认证申请办理"后,仔细阅读提示及协议,确认无误后点击"我接受以上协议,继续申请"
8.进入手机app下载界面,使用手机下载"国家政务服务平台"app,根据提示进行操作,完成人脸识别后便可直接获得出入境记录
9.获取出入境记录后即可进入下一步,接下来只需要按照要求填写好【基本信息】,【申请类型】,【申请信息】,【学历经历】即可

10.填写过程中所需要提交的材料,除【授权声明】和【文凭证书】必须为PDF格式外,其余材料均只需jpg/jpeg格式图片即可。
需要注意的是,【授权证明】需手写中英文签名,证书名称填写学位名称即可,学号若无则填写"无"

11.填写完后即进入“确认提交”页面,请仔细核对信息,确认无误后点击“提交”并完成支付

12.支付完成后,整个申请流程也就结束啦~接下来只需要耐心等待就好啦,一般来说,如要如实无误地提供了信息和资料,很快就可以获得认证啦~不过这里不同国别的审核所需时长不太一样,一般在15个工作日内

版权声明
相关推荐
换一批



