积分落户服务站
2022-06-29
2654
2022年最新发布的022非上海生源应届毕业生落户政策中,72分积分落户的算分方式有何改变?2022年上海应届生落户政策有新优化,落户上海更简单了!2022非上海生源应届毕业生落户72评分细则,一起看你能打几分!

如果你想拥有上海户口,要先看你是否拥有上海落户资格,提前判断,落户不迷路!
点击查看你是否能拥有上海户口:上海落户条件自测(落户资格查询)
非上海生源毕业生符合以下条件,可以由用人单位为其申请办理本市户籍:
1、遵守法律法规及学校规章制度;
2、列入普通高校国家统一招生计划,不属于定向和委托培养,完成学业并于2022年取得相应的毕业证书和学位证书;
3、在校期间未与任何用人单位存在劳动关系或人事聘用关系,未缴纳社会保险(非上海生源毕业生最高学历阶段自主创业并担任企业法定代表人,以自主创业形式为本人申请办理本市户籍,并由该企业为其缴纳社会保险的,不受该条件限制);
4、与符合前文规定申请条件的用人单位签订劳动或聘用合同期为一年及以上的就业协议。中介机构的派遣人员不予受理。
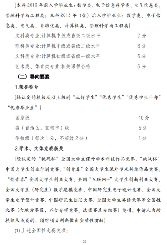
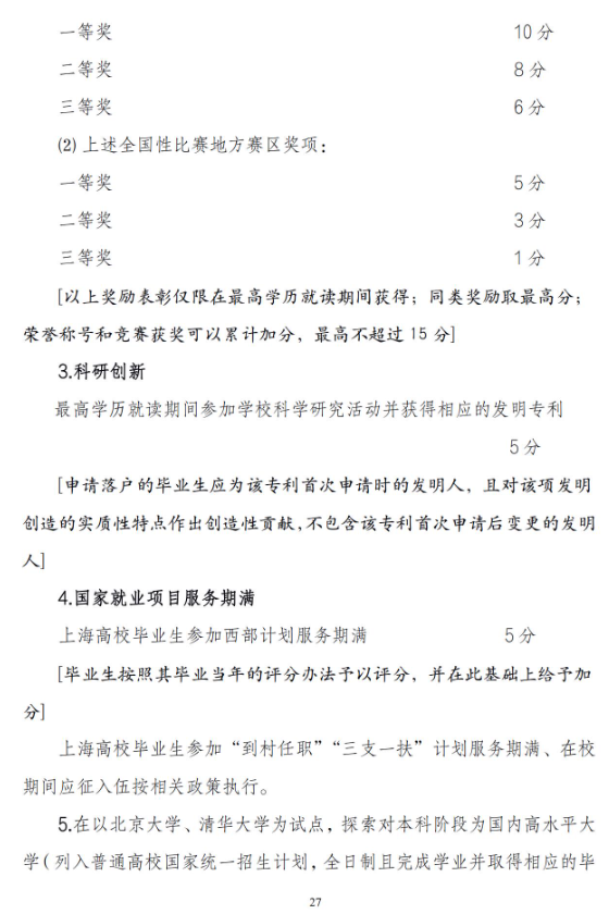
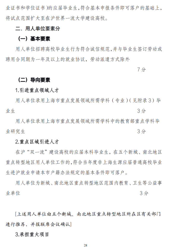
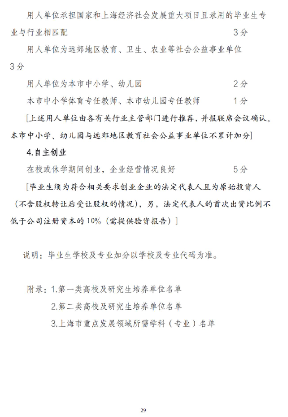
不符合上海应届生直接落户政策的其他学历背景的应届生要打分落户,需达到72分。
相关阅读:2022上海应届生落户新政必看,直接落户上海最新条件出炉!
注意:
此次更新的上海72分评分内,用人单位评分从+5分变成+7分
完整版2022上海应届生落户最新72积分细则如下图:
2022上海应届生落户最新72积分细则






版权声明
相关推荐
换一批



