积分落户服务站
2022-08-24
4193
外地人和上海人结婚后落户上海,最新上海配偶落户新政策开始实施,最快几年能落户上海?2022上海配偶投靠落户的新条件是什么?怎么准备上海落户材料?整理好啦!

是否拥有上海落户资格,提前判断,落户不迷路!
点击查看你是否能拥有上海户口:上海落户条件自测(落户资格查询)
1.上海随迁落户:
指外省市人员在办理落户上海申请时是已婚状态,则家属可以在主调人办理落户时一同迁移户口。
随迁落户不是主调人落户上海其家属就一定能够随迁,对主调人和家属都需要满足一定条件。
2.上海投靠落户:
是指一方是沪籍,另一方为非沪籍,这是采用投靠方式落户上海,其中包括有子女投靠、上海夫妻投靠以及老人投靠。
夫妻投靠类落户,就是找个上海本地人结婚,婚后满10周年且年满35周岁即可申请落户上海。
积分落户服务站老师答:
上海随迁落户上海的主申请人的落户通道建议选择人才引进和留学生落户,这样在主申请人满足人才引进或者是留学生落户条件之后,家属随迁落户的要求很低,难度小,落户审批时间也短,性价比较高。
相关阅读:上海积分落户政策子女随迁新规,父亲落户上海未成年子女能落户吗?
1.与上海户籍配偶结婚
2.外省农业户口和非农业户口的无业人员;
3.外省市人员与上海市户籍人员(上海户籍需满10年)依法办理结婚登记满10年,年满35周岁,外省市人员可随配偶落户上海。
4.外省市人员(包括少数民族、归侨、归侨子女、华侨子女)与上海市户籍人员(上海户籍需满7年)依法办理结婚登记满7年,外省市人员可随配偶落户上海。
5.外省市人员与上海市残疾居民依法办理结婚登记满5年,外省市人员可随配偶落户上海。
6.外省市人员与本市常住户口人员结婚后,本市一方死亡的,其与本市一方生育的子女已有本市户 籍,外省市人员未再婚、实际生活基础在本市、外省市无子女的;或外省市有子女但均已成年,其具有本市户籍的子女尚未成年的,可以申请在本市子女户口所在地落户。
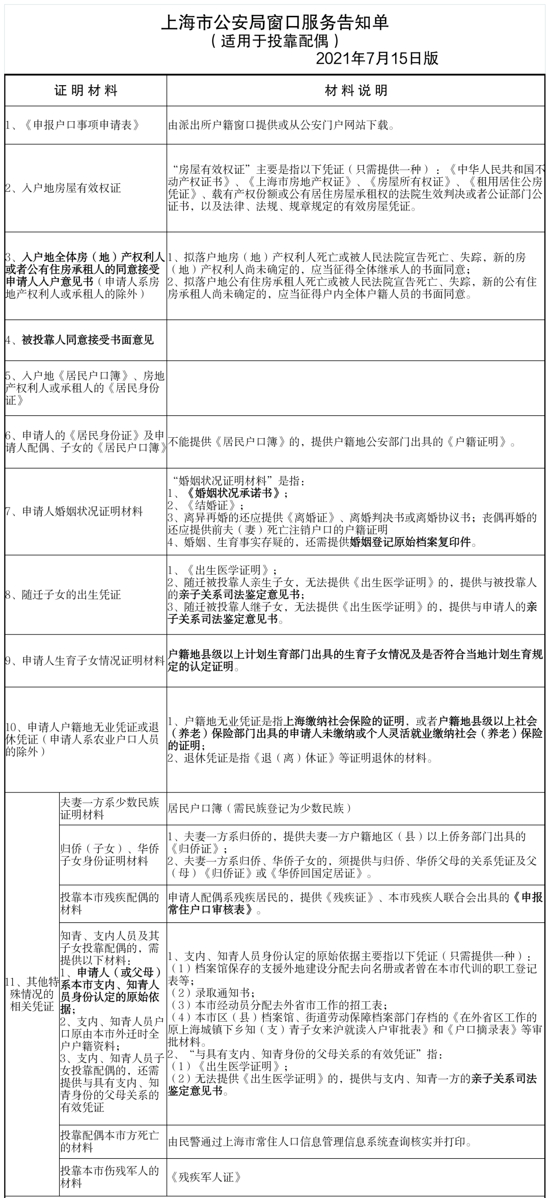
相关阅读:上海投靠配偶落户条件,2022上海夫妻投靠落户细则(附16区办理点)

2022上海配偶投靠落户流程

您的信息受 《隐私保护声明》 保护
版权声明
相关推荐
换一批
2022上海落户申请表下载
您的信息受 《隐私保护声明》 保护
申请提交成功
 
 
                
                 
                 
            



